Looking for ideas, inspiriation, or self-help support?
Resources for Therapists & Coaches
TEAM YouTube channel – Resources for Therapists & Your Clients!
Blog by Angela Poch – All things pscyhology with a little faith sprinked in from time to time.
One-on-One Mentoring – Get training and support for difficult cases, personal work, or specific training and individual feedback. Book a free consultation or jump in right now with a 50min or 105min session.
Courses and Workshops – From self-help support to full training programs.
TEAM Handouts and Worksheets
FREE to download!

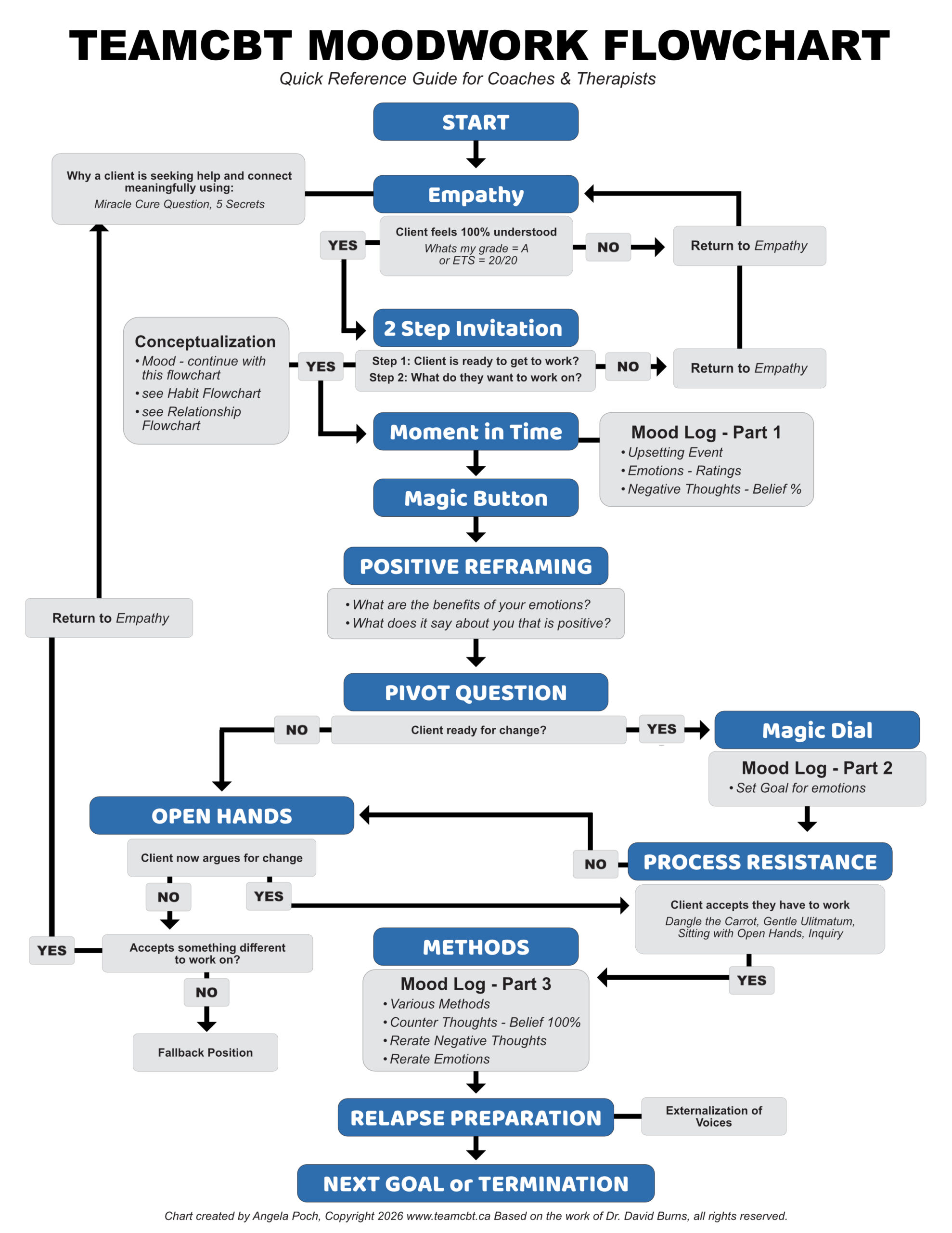
Mood or Unsure Workflow
Use this for all mood work including depression, anxiety, self-esteem, etc. You can also use this if you unsure what the client will decide to work on. Click for PDF.

Habit Workflow
Use this workflow for clients who want to work on Habits, Addiction, Goals, Behaviour Change, Anger Management (will also need relationship tools) or Procrastination. Click here for PDF.

Relationship Workflow
Here is the workflow for doing relationship work with a client. This may also be helpful for anger work along with using some of the Mood and Habit tools. Click for PDF.
Homework Book Ideas
It can be hard to stick to one book when a client is struggling and is begging for more help. The lists below are complied from other therapists and NOT my personal recommendations unless listed. Scroll to see all the catagories! For podcasts there is a search feature on David's website and a list in the homework workshop handout - see below.
How to assign homework!
In this 45 minutes self-paced course get practical, ready-to-use strategies to confidently assign homework in the TEAM model. Designed by Level 5 experienced clinician-trainer Angela Poch, you’ll move toward on-the-ground skill-set for negotiating, tailoring and troubleshooting homework assignments.
Depression
- Feeling Good by Dr. David Burns, MD
- Feeling Great by Dr. David Burns, MD
- Feeling Good Handbook by Dr. David Burns, MD
- 10 Days (steps) To Self-Esteem by Dr. David Burns, MD
- FREE Depression Course by Dr. David Burns
- Faith based: Tell Yourself the Truth, by Marie Chapian and William D Backus
- Faith based: The Truth Will Set You Free by Angela Poch (free here)
- ALL of these I highly recommend, Angela Poch
Anxiety
- When Panic Attacks by Dr. David Burns, MD
- Feeling Great by Dr. David Burns, MD
- FREE Anxiety Course by Dr. David Burns https://feelinggood.com/anxiety-home/
- Faith based: Tell Yourself the Truth, by Marie Chapian and William D Backus
- Faith based: The Truth Will Set You Free by Angela Poch (free here)
- ALL of these I highly recommend, Angela Poch
- Faith based: The Truth Will Set You Free by Angela Poch (free here)
- ALL of these I highly recommend, Angela Poch
Habits & Addictions
- Feeling Great Missing Chapter by Dr. David Burns, MD - FREE on David's website for instant download. Scroll to the bottom of the home page. (I highly recommend, Angela Poch)
- For Addicts and Family Members, In The Realm of Hungry Ghosts by Gabor Mate, MD (I highly recommend, Angela Poch)
- Faith based: Your Future Self Will Thank Youby Drew Dyck
Relationships
General
- Feeling Good Together by Dr. David Burns, MD
- Intamate Connections by Dr. David Burns, MD
COUPLES
- Feeling Good Together by Dr. David Burns, MD
- The Seven Principles for Making Marriage Work by John Gottman,
- Hold Me Tight by Sue Johnson, EdD
- The 7 Secrets to Fixing Your Marriage by George S. Pransky, PhD
- Created for Connection: The “Hold Me Tight” Guide for Christian Couples by Sue Johnson, EdD, and Kenneth Sanderfer
- Attached: The New Science of Adult Attachment and How It Can Help You Find—andKeep—Love by Amir Levine, MD, and Rachel Heller, MA
- How to Improve Your Marriage Without Talking About It by Patricia Love, EdD, and Steven Stosny, PhD
PARENTING
- Skills Training for Struggling Kids: Promoting Your Child's Behavioral, Emotional, Academic, and Social Development by Michael L. Bloomquist (I would recommend this book, Angela Poch)
- <b The Practitioner Guide to Skills Training for Struggling Kids by Michael L. Bloomquist (I would recommend this book, Angela Poch)
- How to Talk So Little Kids Will Listen by Joanna Faber & Julie King (I would recommend this book, Angela Poch - very 5 Secrets-like!)
- The Emotional Life of the Toddler by Alicia F. Lieberman
- Raising Human Beings by Ross W. Greene
- Take the Fight Out of Food by Donna Fish (TEAM Therapist)
- The Whole-Brain Child by Daniel J. Siegel & Tina Payne Bryson
- The Everyday Parenting Toolkit by Alan E. Kazdin & Carlo Rotella
- The Magic Years by Selma H. Fraiberg
- Your Baby and Child (and other works) by Penelope Leach
For Children
ANXIETY
- What to Do When You Worry Too Much: A Kid’s Guide to Overcoming Anxiety by Dawn Huebner, PhD & Bonnie Matthews (illustrator)
- Don’t Feed The WorryBug: A Book About Worry by Andi Green
- Outsmarting Worry: An Older Kid’s Guide to Managing Anxiety by Dawn Huebner
- The Anxiety Workbook for Kids: Take Charge of Fears and Worries Using the Gift of Imagination by Robin Alter & Crystal Clarke
- The Anxiety Survival Guide for Teens: CBT Skills to Overcome Fear, Worry, and Panic by Jennifer Shannon (LMFT)
- Mindfulness for Teen Anxiety: A Workbook for Overcoming Anxiety at Home, at School, and Everywhere Else by Christopher Willard, PsyD
GRIEF
- The Grieving Teen: A Guide for Teenagers and Their Friends by Helen Fitzgerald, CT
- When Dinosaurs Die: A Guide to Understanding Death by Laurie Krasny Brown & Marc Brown
- Tear Soup: A Recipe for Healing After Loss by Pat Schwiebert & Chuck DeKlyen
- Straight Talk About Death for Teenagers: How to Cope with Losing Someone You Love by Earl A. Grollman, DD
FEELING INFERIOR / LOW SELF-ESTEEM
- The Self-Esteem Workbook for Teens: Activities to Help You Build Confidence and Achieve Your Goals by Lisa M. Schab, LCSW
- Think Confident, Be Confident for Teens by Marci G. Fox, PhD & Leslie Sokol, PhD
- You Are Awesome: The Power of Owning Your Mistakes by Matthew Syed
- 10 Days (Steps) to Self-Esteem by David Burns, while for adults, I would use with as young as 14. I always reword this to "steps" for clients!
Relationship Issues
INFIDELITY
- Healing the Trauma of Infidelity by William Bumberry, PhD
- Not "Just Friends", Rebuilding Trust and Recovering Your Sanity After Infidelity by Shirly Glass, PhD
- The New Rules of Marriage by Terry Real
- Hold Me Tight by Sue Johnson
- Wired for Love by Stan Tatkin
- After the Affair: Healing the Pain and Rebuilding Trust When a Partner Has Been Unfaithful by Janis Spring (also mentioned as After the Affair by Janis Abrahms Spring)
- How to Help Your Spouse Heal from Your Affair: A Compact Manual for the Unfaithful by Linda MacDonald
- Affairs: A guide to working through the Repercussions of Infidelity by Emily M. Brown
- Any book by Esther Perel was also highly recommended.
NARCISSISM
- Adult Children of Emotionally Immature Parents by Lindsay C. Gibson, PsyD
- Will I Ever Be Good Enough? by Karyl McBride, PhD
- Trapped in the Mirror by Elan Golomb, PhD
- Mothers Who Can't Love by Susan Forward, PhD & Donna Frazier Glynn
- Difficult Mothers, Adult Daughters by Karen C.L. Anderson
- Recovering from Narcissistic Mothers: A Daughter’s Guide by Brenda Stephens, LPCC
- Why Is It Always About You? by Sandy Hotchkiss, LCSW
- Affairs: A guide to working through the Repercussions of Infidelity by Emily M. Brown
- Healing from a Narcissistic Relationship by Margalis Fjelstad, PhD, LMFT
- Freeing Yourself from the Narcissists in Your Life by Linda Martinez-Lewi, PhD
- The Wizard of Oz and Other Narcissists by Eleanor Payton, MSW
- Enough About You, Let's Talk About Me by Les Carter, PhD
- The Covert Narcissist by Dr. Theresa J. Covert
- Humanizing the Narcissistic Style by Stephen M. Johnson, PhD
- Postcards from the Edge by Carrie Fisher
Useful Links
©2025. All Rights Reserved. Higher Path – Body Mind Health – Angela Poch